— схема последовательностей / sequence diagram
Ta on mõeldud süsteemi osalejate vahelise suhtluse kujutamiseks kindlas ajalises järjekorras. Jadaskeem näitab, kuidas erinevad osalejad või objektid vahetavad omavahel sõnumeid samm-sammult protsessi käigus. Diagrammil liigub aeg ülevalt alla ning iga nool näitab kindlat tegevust või teadet ühe osaleja poolt teisele.
- Osaleja / aktor — näitab protsessis osalejat, näiteks kasutajat, töötajat või administraatorit.
- Elujoon — püstine katkendjoon osaleja all, mis näitab tema olemasolu protsessi jooksul.
- Nool / sõnum — näitab, et üks osaleja saadab teisele teate, käsu või päringu.
- Katkendjoonega nool — vastus või tagasiside teiselt osalejalt.
- Sõnumi tekst noole kohal — kirjeldab, mis tegevus või suhtlus parasjagu toimub.

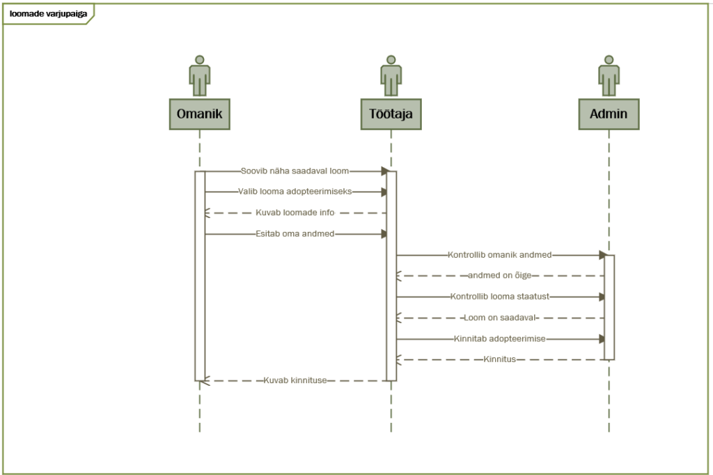
Jadaskeem loomade varjupaiga projekti jaoks :



